Проблемы внедрения нововведений, с которыми сталкивался каждый руководитель
- Часто попытки внедрить всё и сразу, везде, одновременно и со всеми, возникают при достижении «точки кипения».
- Распространённая ошибка — не учитывать корпоративную культуру, мнение вышестоящего руководителя и необходимость «продать» нововведение сотрудникам.
- Лучшее доказательство эффективности нововведения — показать пример его работы в своей компании или подразделении.
- Перфекционизм и принцип «всё или ничего» приводят к необдуманным решениям, тогда как истинная решительность руководителя заключается в пошаговом плане внедрения с учётом реальной ситуации.
- Попытки внедрить изменения под давлением демотивируют сотрудников, что умножает ущерб.
Так что же делать, когда наши начинания и нововведения разбиваются о скалы сложности и сопротивления сотрудников?
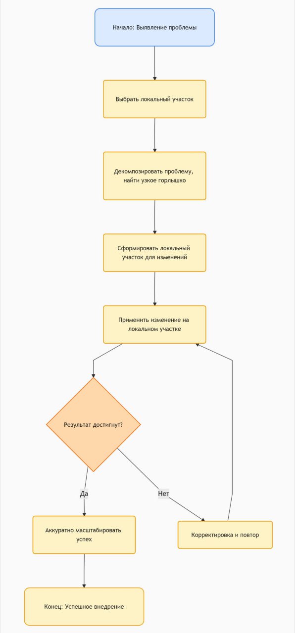
Суть техники «Локальный участок»
Это фундаментальная техника в работе руководителя, которая позволяет убедиться в актуальности корректировок, подобно испытаниям автомобиля перед серийным производством.
Техника предполагает движение маленькими шагами — сосредоточение на одном сотруднике, одной задаче, одном действии, одном маленьком шаге или одной коммуникации.
Основная цель — упростить внедрение изменений, получить результат и положительный прецедент, а затем аккуратно масштабировать.
Человеческая психика не приспособлена к быстрым изменениям, что может привести к откату назад, поэтому важно избегать «гидравлического удара» — слишком быстрых изменений для сотрудников.
Техника предполагает движение маленькими шагами — сосредоточение на одном сотруднике, одной задаче, одном действии, одном маленьком шаге или одной коммуникации.
Основная цель — упростить внедрение изменений, получить результат и положительный прецедент, а затем аккуратно масштабировать.
Человеческая психика не приспособлена к быстрым изменениям, что может привести к откату назад, поэтому важно избегать «гидравлического удара» — слишком быстрых изменений для сотрудников.
Действия руководителя при применении техники
1. Выбрать локальный участок.
- Он должен быть связан с проблемой, болезненной для сотрудников, чтобы получить их доверие и заинтересованность.
- Должен приносить ущерб делу или компании (деньги, репутация, ресурсы).
- Должен быть простым для исправления и внедрения.
- Важно минимизировать количество участников и чётко определить зону ответственности.
2. Найти проблему и декомпозировать её.
Разделить на составляющие действия/этапы, выявить «узкое горлышко» и на его основе сформировать локальный участок для изменений.
3. Добиться результата на локальном участке.
Это служит лучшим доказательством эффективности нововведения.
4. Аккуратно масштабировать успех.
После достижения результата на локальном участке, не следует сразу внедрять изменения повсеместно - необходимо постепенно расширять их на соседние участки.
Примеры применения техники
Собственник тратит много времени на клиентов
Узкое горлышко — согласование договоров/документов.
Локальный участок — организация процесса согласования одного технического задания с одним клиентским менеджером.
Локальный участок — организация процесса согласования одного технического задания с одним клиентским менеджером.
Простой производства из-за недопоставки сырья
Узкое горлышко — несвоевременная подача заявки.
Локальный участок — своевременная подача заявки на один-три ключевых материала.
Локальный участок — своевременная подача заявки на один-три ключевых материала.
Хаотичная работа управляющего кафе
Локальный участок — организация плана на день (чек-лист) для одного управляющего в одном кафе, начиная с работы с залом.
Сотрудник некачественно выполняет задачи
Локальный участок — добиться результата и качества по одной задаче, функции или бизнес-процессу при взаимодействии с этим сотрудником.
Внедрение Битрикс24
Взять один тип задач и одну группу специалистов - добиться пользы, затем масштабировать.
Ошибки и препятствия
- Эмоциональные триггеры. Внедрение на «точке кипения» вызывает эмоциональные взрывы, которые дают лишь кратковременный эффект и требуют всё большего усиления воздействия.
- «Всё и сразу» и перфекционизм. Выбор сложного участка вместо простого, а также игнорирование необходимости доказательства пользы нововведения для сотрудников.
Усилители техники
- Управленческая чашка кофе. Использование коротких перерывов (10−15 минут) для обучения, оценки прошлых коммуникаций и применения новых знаний на практике, что экономит время и улучшает результаты.
- Декомпозиция задач. Разделение задач на этапы помогает более чётко определить локальный участок.
- Системный подход к управлению. Включает обязательный шаг проверки идеи и получения результата на локальном участке перед её массовым внедрением.
Вариации применения и связи с другими техниками
- Поместить в зону ответственности. На локальном участке значительно проще определить конкретного ответственного за результат, снижая возможности для уклонения от задачи.
- Сделать соавтором. Вовлечение сотрудников в поиск вариантов решения и разработку планов, начиная с локального участка (например, с составления плана для одной задачи), помогает развивать их самостоятельность и выявлять необходимые компетенции.